适老版
无障碍
首 页
走进嘉荫
政府信息公开
在线服务
互动交流
首页
政府信息公开
信息公开年度报告
县直部门报告
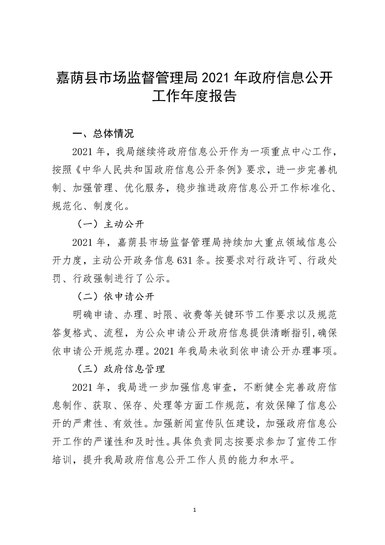
嘉荫县市场监督管理局2021年政府信息公开工作年度报告
作者:
文章来源:
更新时间:
2022-01-30 06:18
点击数:
次
分享到:
下载原文
嘉荫县市场监督管理局2021年政府信息公开工作年度报告
相关文件:
相关信息
扫一扫在手机打开当前页