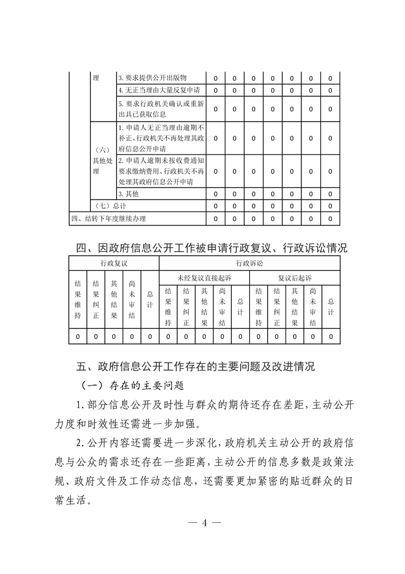
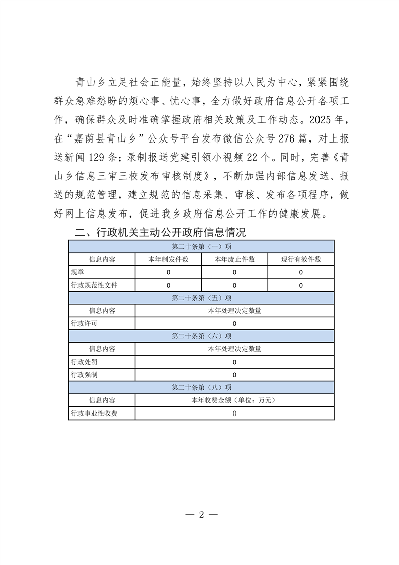
嘉荫县人民政府
政府信息公开
适老版
无障碍
当前位置:
首页
>
政府信息公开
>
政府信息公开年报
>
乡政府报告
索 引 号:
发文机关:
成文日期:
发文字号:
发布日期:
时 效:
名 称:
嘉荫县青山乡2025年政府信息公开工作年度报告
嘉荫县青山乡2025年政府信息公开工作年度报告
发布时间:
2026-01-18 17:19
来源:
嘉荫县人民政府
访问量:
【
字体:
大
中
小
】
分享到:
TOP
打印
关闭
扫一扫在手机打开当前页