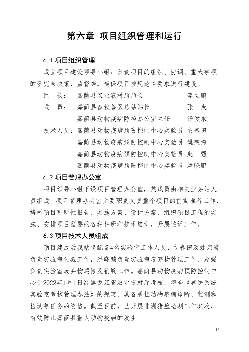
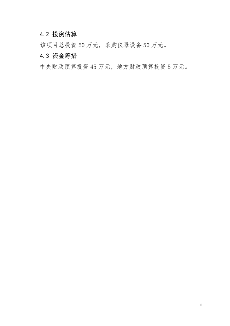
嘉荫县人民政府
政府信息公开
适老版
无障碍
当前位置:
首页
>
政府信息公开
>
法定主动公开内容
>
重大项目
索 引 号:
发文机关:
成文日期:
发文字号:
发布日期:
时 效:
名 称:
2023年黑龙江省嘉荫县边境动物疫情监测站建设项目
2023年黑龙江省嘉荫县边境动物疫情监测站建设项目
发布时间:
2023-12-28 11:42
来源:
嘉荫县农业农村局
访问量:
【
字体:
大
中
小
】
分享到:
TOP
打印
关闭
扫一扫在手机打开当前页